Reduced Number of Thymoma CTLA4-Positive Cells Is Associated With a Higher Probability of Developing Myasthenia Gravis
Source : https://nn.neurology.org/content/10/2/e200085
Background and Objectives Myasthenia gravis (MG) is an autoimmune disease associated with comorbid thymoma in 10%-15% of cases. Cytotoxic T lymphocyte-associated antigen 4 (CTLA4) expressed by T cells downregulates T-cell-mediated...
Conclusions: Reduced CTLA4 expression in thymoma may predispose to a higher risk of developing MG.
Surgical safety analysis and clinical experience sharing of myasthenia gravis patients aged 65 and over - PubMed
Source : https://pubmed.ncbi.nlm.nih.gov/36691325/
The .gov means it's official. Federal government websites often end in .gov or .mil. Before sharing sensitive information, make sure you're on a federal government site. The site is secure....
Conclusions: Surgical indications should be considered in each elderly MG patient on an individual basis. Moreover, most elderly MG patients safely survive the perioperative period and benefit from surgery through individualized consideration.
B cell-specific mAb-siRNA conjugates improve experimental myasthenia
Source : https://www.sciencedirect.com/science/article/pii/S0896841122001913?via=ihub
Myasthenia gravis (MG) is a debilitating autoimmune disease characterized by muscle fatigue and weakness caused by autoantibody- and complement-mediat...
Conclusions: Our results show that the duoconjugate treatment significantly improved the clinical symptoms of MG, consistent with the preservation of bungarotoxin-bound functional AChRs. In the future, developing similar target-specific combination molecules can potentially turn into a new and effective therapeutic approach for MG.
Current management of myasthenia gravis in Belgium: a single-center experience - PubMed
Source : https://pubmed.ncbi.nlm.nih.gov/36658451/
The .gov means it's official. Federal government websites often end in .gov or .mil. Before sharing sensitive information, make sure you're on a federal government site. The site is secure....
Conclusions: The majority of MG patients are doing well with currently available treatments, but often at the cost of side effects in the short and in the long term. A significant group is in need of better treatments.
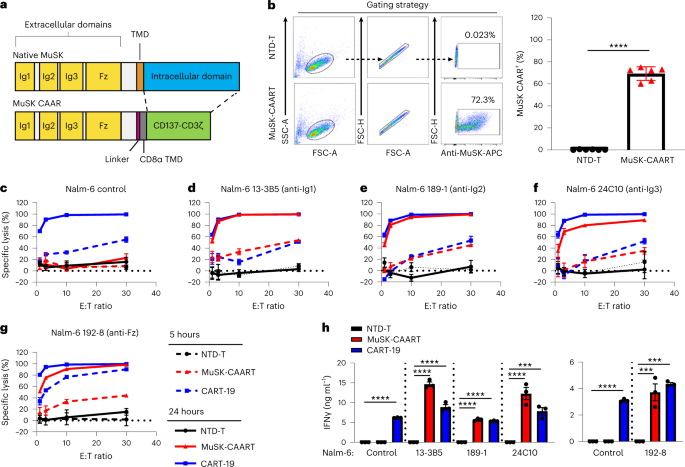
Precision targeting of autoantigen-specific B cells in muscle-specific tyrosine kinase myasthenia gravis with chimeric autoantibody receptor T cells - Nature Biotechnology
Source : https://www.nature.com/articles/s41587-022-01637-z
Muscle-specific tyrosine kinase myasthenia gravis (MuSK MG) is an autoimmune disease that causes life-threatening muscle weakness due to anti-MuSK autoantibodies that disrupt neuromuscular junction signaling. To avoid chronic immunosuppression from...
Conclusions: Muscle-specific tyrosine kinase myasthenia gravis (MuSK MG) is an autoimmune disease that causes life-threatening muscle weakness due to anti-MuSK autoantibodies that disrupt neuromuscular junction signaling. To avoid chronic immunosuppression from current therapies, we engineered T cells to express a MuSK chimeric autoantibody...
